EcoMood дом в пригороде

Дом • 115м² • Москва • • 2025 • 14.01.2026
Марина Богдан Дизайнер

Проект «EcoMood» — дом из сруба площадью 115 кв. м, разработан для семьи, которая ценит комфорт, функциональность и натуральные материалы. Планировка объединяет кухню и гостиную, создавая удобное пространство для готовки, приема гостей и отдыха. Главный акцент — глубокий синий цвет кухни, который подчеркнут теплой текстурой древесины стен и потолочных балок. Использованы экологичные материалы: дерево, переработанная древесина. Для удобства и энергоэффективности внедрены светодиодное освещение и продуманная система хранения для сортировки отходов. «EcoMood» — функциональный, экологичный и комфортный интерьер, где продуманы цвет, свет и материалы, а дом остаётся удобным и гармоничным для повседневной жизни.

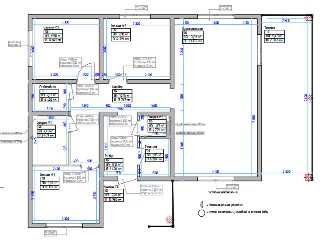
План
Комната Было Стало
Общая площадь 115 м2 115 м2
Количество комнат 3 3
Редакция предупреждает, что в соответствии с Жилищным кодексом РФ требуется согласование проводимых переустройств и перепланировок.
Авторы
Если это ваш проект, пожалуйста, свяжитесь с нами по адресу ivd@burda.ru, указав в письме ссылку на проект.
Скандинавский стиль Загородный дом 3-комнатная
Комментарии (0)

Пока комментариев нет. Начните обсуждение!